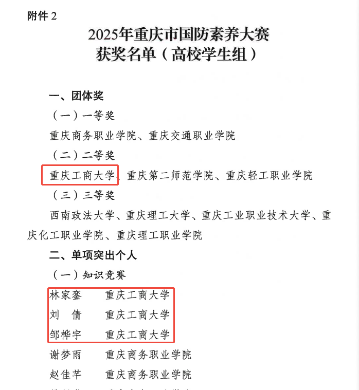
近日,中共重庆市委宣传部发文表扬在“筑梦国防・强国有我”2025 年重庆市国防素养大赛中取得佳绩的单位和个人。pp电子学子凭借扎实的国防知识、顽强的拼搏精神和出色的团队协作,在高校学生组竞赛中表现亮眼,获团体二等奖,6名学生获评单项突出个人。



在单项突出个人评选中,pp电子学生在知识竞赛和战场救护铁人三项两个项目中多点开花。知识竞赛环节,林家銮、刘倩、邹桦宇三位同学凭借丰富的国防知识储备和快速反应能力脱颖而出,获评单项突出个人。他们在赛前系统研习国防理论、军事常识和时事热点,竞赛中沉着应答、精准作答,展现了对国防知识的深刻理解。

战场救护铁人三项赛场上,谭圣泽、胡一夫、刘倩三位同学密切配合,熟练完成战地急救、物资转运等实操任务,以规范的操作流程和高效的协作能力以满分的成绩获评单项突出个人。他们将日常所学的急救知识与军事技能相结合,在模拟战场环境中展现出过硬的应急处置能力,彰显了当代大学生的责任与担当。



本次参赛团队由学校武装部统筹组织,选拔各学院优秀学子组成,赛前经过系统的国防知识培训、军事技能训练和团队协作磨合。比赛中,团队成员在各个环节相互支持、默契配合,既展现了单兵作战的过硬素质,又彰显了集体攻坚的强大合力。最终,凭借在各项赛项中的稳定发挥,成功获得高校学生组团体二等奖,为学校赢得了荣誉。
pp电子平台官网入口始终高度重视全民国防教育工作,将国防教育融入人才培养全过程,通过开设军事理论课程、开展军事训练、组织国防主题实践活动等多种形式,厚植学生爱国情怀,提升学生国防素养。
此次参赛不仅为学生提供了锤炼本领、展示风采的平台,更以赛促学、以赛促练,进一步激发了全校师生关心国防、热爱国防、建设国防、保卫国防的思想共识和自觉行动。学校将以此次获奖为契机,持续深化国防教育改革创新,丰富教育内容载体,着力培养更多兼具家国情怀与综合素质的新时代青年,为强国建设、国防强大贡献重工商大力量。